九游会J9不仅体现了其接轨海外的决心-九游娱乐(中国)有限公司-官方网站
发布日期:2024-05-28 10:11 点击次数:2712024年4月19日,香港连合走动总共限公司(简称“联交所”)发布其就优化环境、社会及管治框架下的风景干系信息表露的扣问转头,并随附《执行携带》,以协助联交所刊行东谈主了解附录C2《环境、社会及管治叙述守则》D部分风景干系表露规矩(以下简称“新风景规矩”)。这次发布的新风景规矩被商场各大利益干系方翘首以盼1(图1),在扣问文献仅参考ISSB风景准则2(S2)的基础上,其亦将ISSB一般准则3(S1)的中枢原则等条件纳入规矩践诺。
图1 香港可握续表露路子图的发展历程

守则解读
总体而言,新风景规矩的改良过程经过了三想尔后行,不仅将《扣问文献》中的大广泛表露要求进行膨大,并要求刊行东谈主在表露中提供更细颗粒度的信息。关于总共主板刊行东谈主而言,针对风景干系的表露于2025财政年度年起订为“盲从或表露”表露,但针对大型股刊行东谈主则须于2026财政年度起就作出强制表露,而GEM刊行东谈主的表露连累则为“自觉性”表露,这无疑将为范畴较小或发展阶段的上市公司提供更多空间。此外,新风景规矩将ISSB S1和S2准则中的中枢践诺同期纳入,不仅体现了其接轨海外的决心,其一并发布的《执行携带(Implementation Guidance)》也将为企业提供更多执行层面的参考。
补充信息
这次同步发布的《执行携带》由普华永谈担任技能照顾人,尽管不作为守则强制信息表露要求的构成部分,但以期匡助企业在执行新规过程中:
(a)闇练所列载的干系执行《上市国法》新规矩的原则、携带及规范;及
(b)为刊行东谈主先容有助其为表露作念好准备的巧合责任经过、框架及器用。执行携带也参考了干系/适用的ISSB 准则(举例ISSB一般准则下的干系讲演原则及ISSB风景准则诓骗携带)。
主要改良
主要改良1 执行分阶段鼓动计策
新设定了分阶段执行设施,总共主板刊行东谈主于2025财政年度起须按“不盲从就表露”基准新风景规矩完成信息表露责任,大型股刊行东谈主则须于2026财政年度起就新风景规矩作出强制风景表露。把柄“不盲从就表露”机制,如刊行东谈主未能表露《上市国法》所要求的贵府,必须提供经过审慎磋议的原理。此类刊行东谈主还饱读吹表露其责任狡计、进程以实时辰表。
图2 不同类型刊行东谈主的新风景规矩确定要求
注:大型股刊行东谈主系指恒生轮廓大型股指数成份企业,于2023年12月31日,恒生轮廓大型股指数成份股包含119家企业,总市值占总共上市刊行东谈主的总市值74.24%。
主要改良2 提供四类宽免表率
此外,新风景规矩同步提供四类宽面表率,来匡助企业更好地适用新守则:
才气宽免(Capabilities Relief):ISSB 风景准则下可因应刊行东谈主的手段、才气和资源而给予比例相称的宽免;
买卖明锐宽免(Commercial Sensitivity Relief)4:在有限情况下,要是风景干系机遇的资讯属于买卖明锐的未可公开取得的资讯,则毋须表露;
财务影响宽免(Financial Effects Relief)5:在合乎些许条件的情况下,允许表露定性贵府代替量化财务贵府;
合理贵府宽免(Reasonable Information Relief):ISSB风景准则下的比例宽免,获宽免的刊行东谈主可使用在讲演之日其不错毋用付出不消要资本或戮力即可取得的一切合理且有依据的贵府来作出些许表露。评估何谓不消要的资本或戮力取决于刊行东谈主的情况,同期需要刊行东谈主量度资本效益以及该荒谬贵府为握份者带来的公正。
针对上述宽免表率将允许企业在闲逸对应的前提条件下,在不同准则确定条件中适用:

值得荒谬谛视的是,尽管新风景规矩提供了上述四类宽免表率,但新规的想法是强制规矩上市刊行东谈主在其ESG叙述中把柄ISSB风景准则表露风景干系信息(即提高现在的“不盲从就表露”要求),而上述宽免表率亦需要合乎具体前提条件才能给以使用,并若使用宽免条件,刊行东谈主亦需就其作出所需表露后来续的的责任狡计、进程实时辰表。
主要改良3 四大相沿下的中枢变动
较之此前发布的《扣问文献》,新风景规矩愈加贴合首批两份ISSB准则(S1和S2),主要改良转头如下:

补充信息
投融资碳排放核四肢为边界3温室气体排放核算的重难点,在这次发布的新风景规矩中作为饱读吹性确定,也成为新规和ISSB S2着实定间主要互异之一。然则,适用企业(尤其是金融机构)应当轮廓磋议不同监管国法,以评估和确定最好里面处置计策。如:香港金融处置局(HKMA)在2021年见效试点风景风险压力测试后,于近期进一步强化风景风险压力测试框架6,而银行信贷钞票组合中要点行业的碳排放情况或可作为进攻磋议身分之一,便于评估和量化更为精确的永恒钞票搁浅或钞票减值风险。
高阶对比:A股与H股
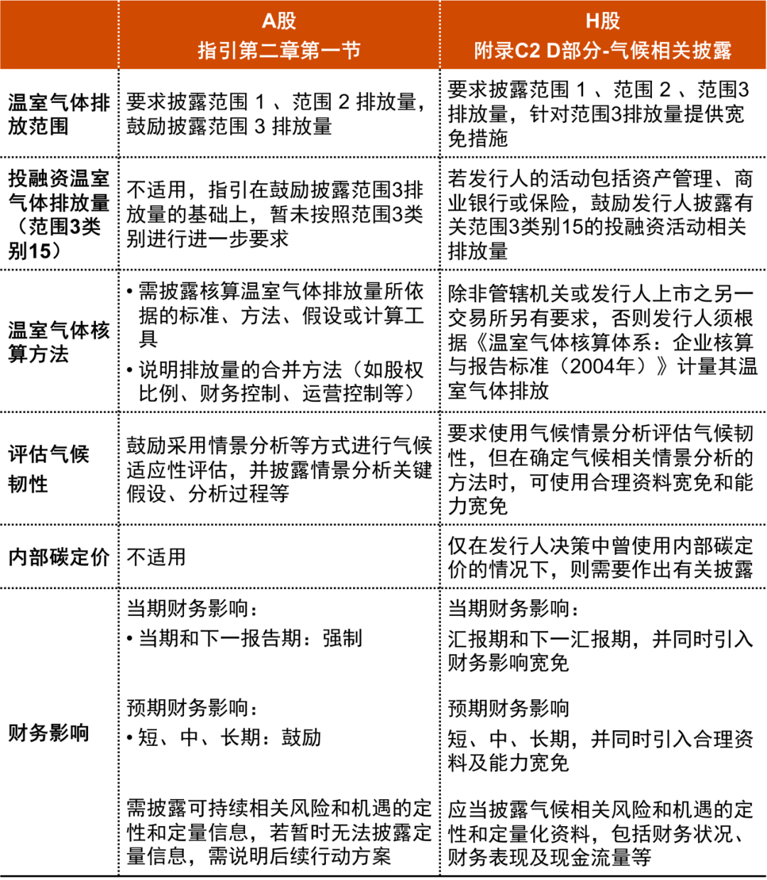
跟着新风景规矩矜重发布,中国A股和H股商场均开启了强制ESG信息表露新篇章。针对两者中枢要求对比和聚焦风景干系信息表露确定互异的对照分离转头如下:
表1 A股携带和H股守则的中枢要求对比

表2 风景干系信息中枢表露要求对照表
九游会J9
